Les tableaux en une dimension, que l'on peut considérer comme étant des ''vecteurs'', c'est-à-dire de simples séquences de nombres, sont des éléments essentiels de tout calcul scientifique.
La bibliothèque Numpy offre plusieurs fonctions permettant de construire de tels tableaux unidimensionnels :
np.linspace
Des tableaux de réels (floats) également espacés
peuvent être créés à l'aide de la fonction np.linspace(start,stop,num).
Ainsi, le code
import numpy as np
x = np.linspace(-2,3,10,endpoint=True,retstep=False)
print(x)
construit un tableau de taille 10 (i.e. un tableau contenant \(10\) éléments (nombres); \(50\) étant la taille par défaut) :
[-2. -1.44444444 -0.88888889 -0.33333333 0.22222222 0.77777778
1.33333333 1.88888889 2.44444444 3. ]
\(\rightarrow\) le premier élément est x[0]=-2.
\(\rightarrow\) le dernier élément est x[-1]=3
(endpoint=True, valeur par défaut)
\(\rightarrow\) le pas entre chaque valeur est alors donné par \(\dfrac{3-(-2)}{10-1}\).
Si retstep=True, la fonction retourne un tuple renfermant
le tableau et le pas :
import numpy as np
x_vecteur,dx=np.linspace(-2,3,10,endpoint=False,retstep=True)
print(x_vecteur,dx)
print(type(x_vecteur))
print(type(x_vecteur[1]))
print(type(dx))
[-2. -1.5 -1. -0.5 0. 0.5 1. 1.5 2. 2.5] 0.5
\(\rightarrow\) le pas entre chaque valeur est ici donné par \(\dfrac{3-(-2)}{10}\).
np.logspace
La fonction
np.logspace(start,stop,num) produit quant à elle un tableau
de \(N\) nombres
également espacés sur une échelle logarithmique. Les arguments
start et stop se refèrent cette fois à une
puissance de \(10\) : le tableau commence à \(10^{\text{start}}\) et se
termine à \(10^{\text{stop}}\).
np.arange
La fonction np.arange(start,stop,step)
(''ArrayRANGE'') fournit une troisième manière de
créer un tableau de nombres.
Cette fonction est similaire à la
fonction range (définie au semestre d'automne)
permettant de créer des listes.
Il est
possible d'omettre le premier argument (qui prend alors la valeur \(0\))
et/ou le troisième argument (qui prend alors la valeur \(1\)).
Cette fonction permet ainsi par exemple de construire un vecteur renfermant les
valeurs réelles comprises entre start=-2 et stop=3
(sans cette dernière valeur)
séparées de la distance step=0.2 :
import numpy as np
x = np.arange(-2,3,0.2)
print(x)
[-2.0000000e+00 -1.8000000e+00 -1.6000000e+00 -1.4000000e+00
-1.2000000e+00 -1.0000000e+00 -8.0000000e-01 -6.0000000e-01
-4.0000000e-01 -2.0000000e-01 -4.4408921e-16 2.0000000e-01
4.0000000e-01 6.0000000e-01 8.0000000e-01 1.0000000e+00
1.2000000e+00 1.4000000e+00 1.6000000e+00 1.8000000e+00
2.0000000e+00 2.2000000e+00 2.4000000e+00 2.6000000e+00
2.8000000e+00]
np.zeros, np.ones et np.empty
Parfois, il peut être utile de construire un vecteur dont toutes les composantes valent \(0\), \(1\) ou ne sont pas initialisées (explicitement) :
import numpy as np
v_zero = np.zeros(3)
v_un = np.ones(5, dtype=int)
v_vide = np.empty(2)
print(v_zero, v_un, v_vide)
[0. 0. 0.] [1 1 1 1 1] [-5.73021895e-300 -2.68156159e+154]
Les fonctions np.zeros(shape), np.ones(shape) et
np.empty(shape) ont chacune un argument obligatoire qui
représente la forme du tableau (en fait, le plus souvent, il s'agit du
nombre d'éléments dans le tableau), et un argument
optionnel dtype qui spécifie le type des données du
tableau (bool, int, float
(défaut) ou complex).
np.array
Finalement, un tableau peut être créé à l'aide de
la fonction np.array(object) avec pour arguments un container
(liste, tuple ou tableau) et éventuellement un paramètre
dtype :
import numpy as np
print(np.array([-1,0,2.],dtype=complex))
[-1.+0.j 0.+0.j 2.+0.j]
Si l'argument dtype est omis, la fonction np.array promeut
automatiquement tous les éléments du tableau au type de l'entrée la
plus générale du tableau (qui serait dans l'exemple ci-dessus
le type float).
Comme le montrent les quelques lignes de code suivantes, Numpy apporte à Python une grande diversité de types numériques :
import numpy as np
x=0.123456789123456789123456789
#
print('x =',x)
print('Python (default) type :',type(x))
print('\n')
#
y=np.array([0.123456789123456789123456789])
print('y =',y)
print('y[0] =',y[0])
print('y (Numpy default) type :',type(y))
print('y (Numpy default) data type :',y.dtype)
print('y[0] (Numpy default) type :',type(y[0]))
print('\n')
#
z16=np.array([0.123456789123456789123456789],dtype=np.float16)
print('NumPy, 16bits type :',z16.dtype)
print('z[0] =',z16[0])
print('\n')
#
z32=np.array([0.123456789123456789123456789],dtype=np.float32)
print('NumPy, 32bits type :',z32.dtype)
print('z[0] =',z32[0])
print('\n')
#
z64=np.array([0.123456789123456789123456789],dtype=np.float64)
print('NumPy, 64bits type :',z64.dtype)
print('z[0] =',z64[0])
Dans la sortie produite, on note que le type
numpy.float64 (ou numpy.double)
fournit la même précision que
le type float natif :
x = 0.12345678912345678
Python (default) type :
y = [0.12345679]
y[0] = 0.12345678912345678
y (Numpy default) type :
y (Numpy default) data type : float64
y[0] (Numpy default) type :
NumPy, 16bits type : float16
z[0] = 0.1235
NumPy, 32bits type : float32
z[0] = 0.12345679
NumPy, 64bits type : float64
z[0] = 0.12345678912345678
Supposons que l'on définisse un vecteur x dont les
composantes sont, par exemple, régulièrement espacées.
Il peut être utile de définir un vecteur de la même taille et
du même type que x. Trois constructeurs différents
permettent d'obtenir un vecteur non initialisé (''vide''),
un vecteur rempli de \(0\) et un
vecteur ne contenant que des \(1\) :
np.empty_like(),
np.zeros_like()
et np.ones_like().
Ainsi, le code
import numpy as np
x = np.linspace(0,9,10, dtype=int)
y_vide = np.empty_like(x)
y_zero = np.zeros_like(x)
y_un = np.ones_like(x)
print(y_vide, y_zero, y_un)
produit la sortie suivante :
[ 0 4607182418800017408 4611686018427387904
4613937818241073152 4616189618054758400 4617315517961601024
4618441417868443648 4619567317775286272 4620693217682128896
4621256167635550208] [0 0 0 0 0 0 0 0 0 0] [1 1 1 1 1 1 1 1 1 1]
En Python, il est possible d'additionner, de soustraire, de multiplier ou de diviser deux vecteurs de même taille. Durant ces opérations, la \(i\)ème composante du vecteur résultant est obtenue par l'addition, la soustraction, la multiplication ou la division des \(i\)ème composantes des deux vecteurs :
import numpy as np
v_1 = np.array([-1,2,4])
v_2 = np.linspace(1,2,3)
print(v_1, v_2)
print(v_1+v_2, v_1-v_2)
print(v_1*v_2, v_1/v_2)
[-1 2 4] [1. 1.5 2. ]
[0. 3.5 6. ] [-2. 0.5 2. ]
[-1. 3. 8.] [-1. 1.33333333 2. ]
Les opérations d'addition et de soustraction de deux vecteurs sont
identiques à celles définies en géométrie euclidienne. En revanche, avec
des vecteurs habituels, le produit (scalaire) entre deux vecteurs, par
exemple \(\vec v_1=(a,b)\) et \(\vec v_2=(c,d)\),
fournit un scalaire :
\[
\vec v_1 \cdot \vec v_2 = ac+bd\,,
\]
alors que dans NumPy le produit de deux ndarray est un tableau de même
taille. ''Vectoriellement'', cela aurait la signification suivante :
\[
v\_1 * v\_2 = [ac,bd]\,.
\]
Remarquons également qu'en géométrie, la division d'un vecteur par un
autre n'a pas de sens, alors que c'est une opération bien définie en
Python :
\[
v\_1 / v\_2 = [a/c,b/d]\,.
\]
En géométrie, on est fréquemment amené à multiplier un vecteur par un scalaire. Comme le montre le code suivant, NumPy autorise le même type de manipulations :
import numpy as np
v = np.array([-1,2,4])
print(5*v, v*5)
print(v/5, 5/v)
print(v**4)
print(v+5)
[-5 10 20] [-5 10 20]
[-0.2 0.4 0.8] [-5. 2.5 1.25]
[ 1 16 256]
[4 7 9]
De plus, NumPy fournit des fonctions appelées universal functions (ou simplement ufuncs) qui peuvent être appliquées à un scalaire, de manière à produire un scalaire, ou à un tableau de façon à générer un tableau de même taille (en s'appliquant alors à chaque composante).
Parmi ces ufuncs, on trouve notamment les fonctions\(\ldots\)
\(\ldots\) trigonométriques (
sin,
cos,
tan,
arcsin,
arccos,
arctan)
\(\ldots\) hyperboliques (
sinh,
cosh,
tanh,
arcsinh,
arccosh,
arctanh)
\(\ldots\) exponentielle (exp)
\(\ldots\) logarithmes (log,
log10)
\(\ldots\) racine carrée
(sqrt)
\(\ldots\) permettant de manipuler des nombres complexes (angle, real, complex,
conj)
\(\ldots\) signe (sign)
\(\ldots\) valeur absolue (abs)
Ainsi, il est par exemple possible de construire
très facilement un vecteur y dont les composantes sont les
racines carrées des composantes correspondantes d'un vecteur
x :
import numpy as np
x = np.linspace(0,9,10)
y = np.sqrt(x)
print(x)
print(y)
[0. 1. 2. 3. 4. 5. 6. 7. 8. 9.]
[0. 1. 1.41421356 1.73205081 2. 2.23606798
2.44948974 2.64575131 2.82842712 3. ]
Notons que Python permet le calcul de la racine carrée d'un nombre négatif pour autant que l'on manipule des nombres complexes.
Rappel: La racine carrée de \(-1\) est le nombre complexe \( i\) : \( i=\sqrt{-1}\). En Python, ce nombre se note j.
Dans le code suivant, la troisième ligne
produit un ''warning'' (et retourne une composante nan
(not a number)) parce que les éléments de v sont des nombres
réels. La cinquième ligne en revanche s'exécute sans problème, les éléments
de a*v étant complexes.
import numpy as np
v = np.array([-1,2,4])
print(np.sqrt(v))
a = complex(1,0)
print(np.sqrt(a*v))
[ nan 1.41421356 2. ]
[0. +1.j 1.41421356+0.j 2. +0.j]
Dans l'exemple suivant, NumPy calcule le logarithme où il le peut, et
retourne nan si l'opération est illégale (calcul du
logarithme d'un nombre négatif) et -inf pour le logarithme
de zéro.
Les autres valeurs dans le tableau sont retournées correctement :
import numpy as np
b = np.arange(-2.,4,1)
print(np.log(b))
[ nan nan -inf 0. 0.69314718 1.09861229]
Nous savons qu'une expression telle que \(\vec v\gt 0\), où \(\vec v\) est un
vecteur n'a pas de sens. Dans le cas d'un tableau unidimensionnel de
NumPy, une telle opération de comparaison est
autorisée, élément par élément. On obtient un vecteur
contenant les valeurs booléennes (valeurs ''de vérité'') True
ou False :
import numpy as np
v = np.linspace(-2,2,9)
y = v > 0
print(v)
print(y)
[-2. -1.5 -1. -0.5 0. 0.5 1. 1.5 2. ]
[False False False False False True True True True]
Un vecteur ''logique'' tel que le vecteur y ci-dessus
permet par exemple de calculer facilement la valeur
absolue de x :
import numpy as np
v = np.linspace(-2,2,9)
w = v
w[w<0]=-w[w<0]
print(w)
print(v)
[2. 1.5 1. 0.5 0. 0.5 1. 1.5 2. ]
[2. 1.5 1. 0.5 0. 0.5 1. 1.5 2. ]
Remarquons que pour conserver le vecteur v original, il faudrait remplacer la
troisième ligne par w = v.copy().
Les tableaux peuvent être découpés de la même manière que les listes et on accède à un élément d'un tableau unidimensionnel grâce à l'indice de l'élément placé entre des crochets qui suivent l'identificateur du tableau.
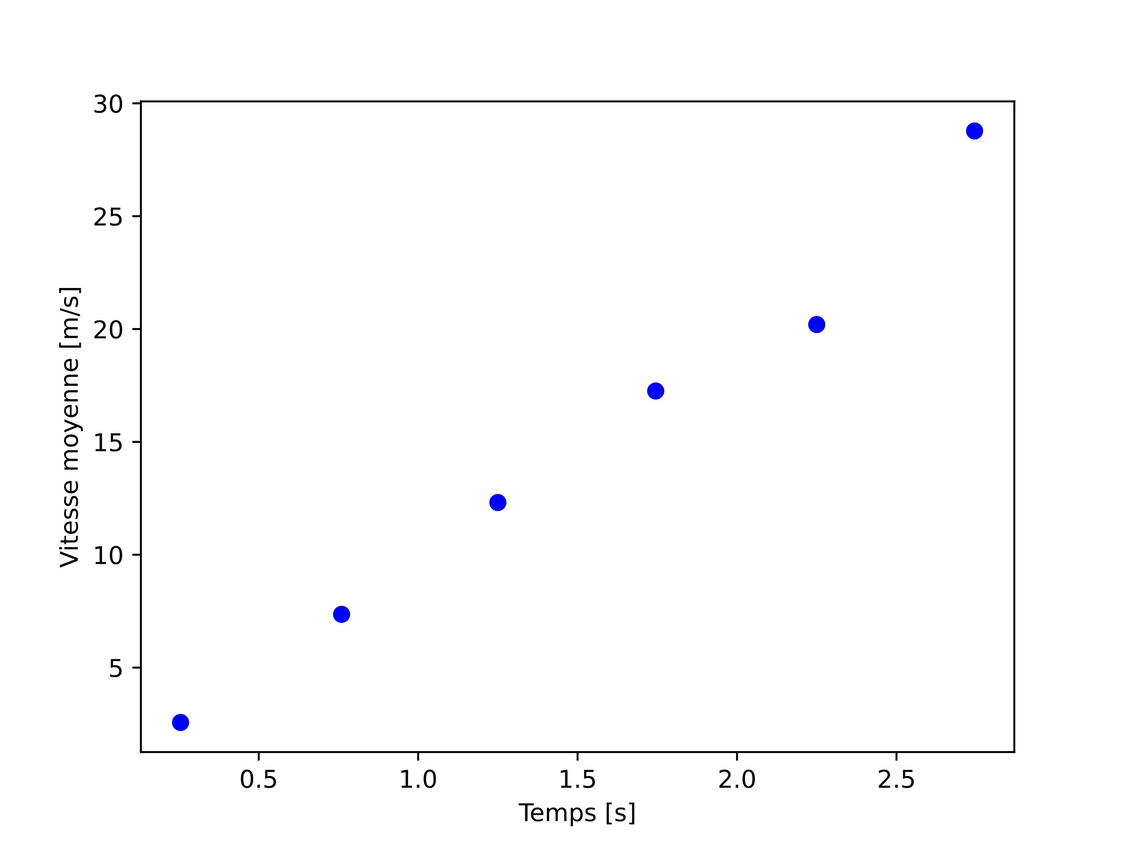
Pour comprendre comment fonctionne ce découpage, nous allons imaginer
une expérience de chute libre, durant laquelle la distance verticale
y (en mètres) parcourue par un objet est mesurée en fonction du temps
t (en secondes). Les mesures permettent alors de remplir les deux tableaux
suivants :
import numpy as np
y = np.array([0,1.31,4.99,10.9,19.7,29.8,43.9])
t = np.array([0,0.51,1.01,1.49,2.,2.5,2.99])
Il est possible de calculer la vitesse moyenne de l'objet en
s'intéressant au taux de variation de la position par rapport au
temps :
\[
v_{\text{moy},i} = \frac{y_i-y_{i-1}}{t_i-t_{i-1}}\,,~~i\ge 1\,,
\]
où les \(y_i\) et les \(t_i\) sont les éléments des tableaux y
et t.
Pour ce faire, nous envisageons le découpage des tableaux y et
t. Par exemple, pour y, nous allons considérer
print(y) # tableau complet des mesures de distance
print(y[1:]) # tableau amputé de la première mesure de distance
print(y[:-1]) # tableau amputé de la dernière mesure de distance
[ 0. 1.31 4.99 10.9 19.7 29.8 43.9 ]
[ 1.31 4.99 10.9 19.7 29.8 43.9 ]
[ 0. 1.31 4.99 10.9 19.7 29.8 ]
et faire la différence élément par élément
(idem pour le tableau t) :
v_moyenne = (y[1:]-y[:-1])/(t[1:]-t[:-1])
print(v_moyenne)
[ 2.56862745 7.36 12.3125 17.25490196 20.2
28.7755102 ]
La division se fait également élément par élément et le tableau
v_moyenne obtenu contient un élément de moins que les
tableaux y et t de départ.
Il est alors naturel d'associer les vitesses obtenues à un nouveau
tableau temporel dont les entrées correspondent
à une moyenne entre deux mesures de temps successives:
t_moyenne = (t[1:]+t[:-1])/2
print(t_moyenne)
[0.255 0.76 1.25 1.745 2.25 2.745]
Les tableaux v_moyenne et t_moyenne renferment ainsi le même
nombre d'éléments.
Nous verrons au chapitre suivant comment représenter de telles données expérimentales :
